최종 목적
아래의 벽에 콘크리트 질감을 적용하기입니다.

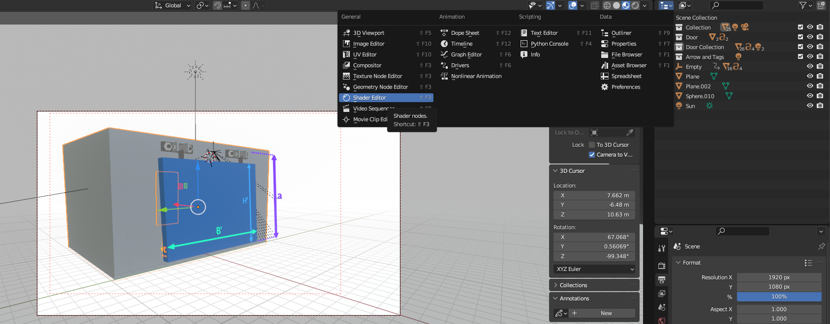
1. 오른쪽 상단에 있는 아래의 아이콘을 클릭한 뒤 'Shader Editor'을 선택한다.


다음과 같은 화면이 생성된다.

2. 'Add'를 클릭 후 검색창에서 'Noise Texture'을 선택해 준다.


아래와 같이 주황색 박스가 생겨난다. 위와 똑같이 검색창에서 'Color Ramp'도 생성한다.


3. Noise Texture의 Fac과 Color Ramp의 Fac을 연결시켜 준다.

4. Noise Texture의 Vector을 끌어다가 빈 공간에 놓으면 아래와 같이 검색창이 뜨는데 Mapping->Vector을 선택해 준다.

5. #4번과 같은 방법으로 Mapping의 Vector을 끌어다가 빈 공간에 놓고 검색창이 생성됐을 때 Texture Coordinate을 생성해 준다.

아래와 같이 생성이 되어야 한다.

현재 상태이다. 벽이 부자연스럽기 때문에 수치를 변경해 줌으로써 원하는 질감과 색깔을 표현하면 된다.

아래는 '+'를 눌러 색깔 조율 화살을 더 생성할 수 있다.

울퉁불퉁한 효과를 적용하기 위해서는 Bump가 필요하다.
Add를 눌러 Bump를 생성해 준다.

Bump의 Normal과 Principled BSDF의 Normal을 연결시켜 준다.

Noise Texture의 Fac와 Bump의 Height를 연결시켜 준다.

Roughness(거침정도)와 Strength(표현강도)를 조정해서 원하는 질감을 표현하면 된다.

최종결과물!

'Blender' 카테고리의 다른 글
| [ Blender ] GeoTIFF파일로 BlenderGIS에서 지형만들기 (0) | 2023.10.20 |
|---|
댓글